当前位置: 首页 > 电力市场交易>中国绿色电力消费能力提升专题研究报告(全文)>正文

中国绿色电力消费能力提升专题研究报告(全文)


能源政策是国内新能源产业的崛起主要驱动力。“十一五”以来,我国以风光为主的新能源产业实现了从小到大、由弱到强的跨越式发展,风电、光伏、生物质装机规模已位居全球首位,风电成为国内仅次于火电和水电的第三大主力电源。在政策的引导下,我国风电从标杆上网电价时代向平价上网时代转变;未来光伏发展基调已定,即摆脱补贴、平价上网;我国对生物质发电的管理转向宏观规划,审批权进一步下放。
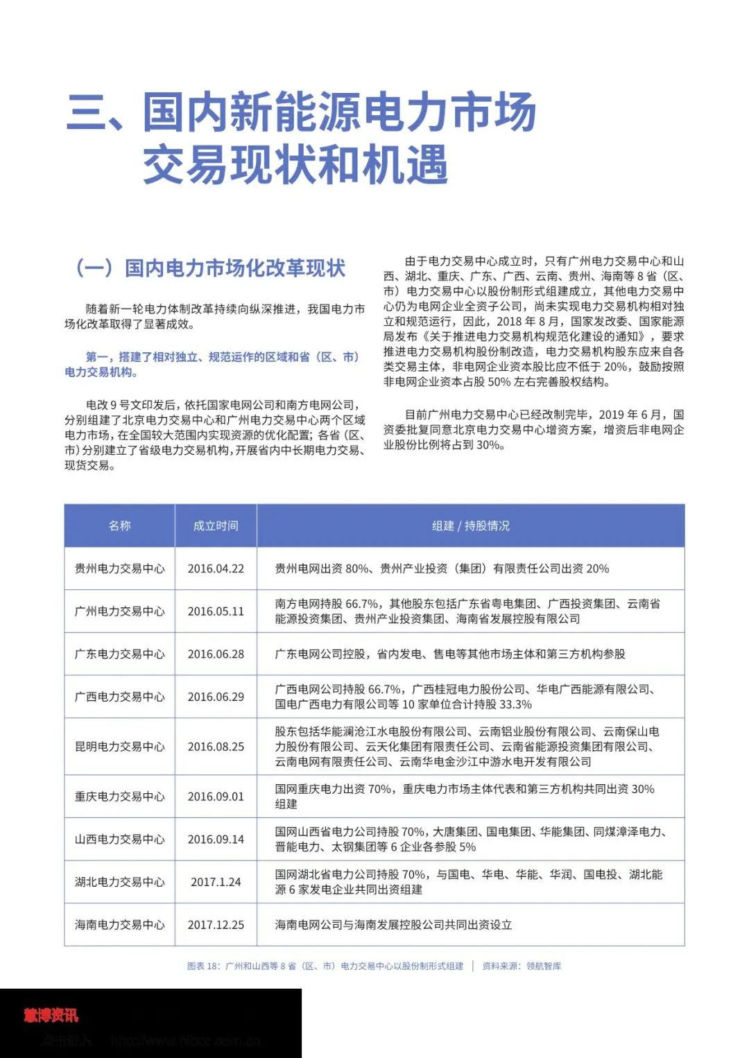
新一轮电力体制改革为新能源行业并网消纳创造制度红利。新电改按照“管住中间、放开两头”的体制架构,明确了“三放开、一独立、三强化”的总体思路,并建立新能源优先并网消纳、鼓励新能源参与市场交易、创新隔墙售电交易机制,为新能源消纳创造了制度红利。
国内绿电消费能力提升面临多重挑战。新能源市场消费规模提升面临调峰能力不足、辅助服务机制不健全、售电市场不成熟、绿色交易证书机制不完善、绿色电力消费理念相对滞后等问题。
电力市场化交易是新能源电站提高发电资产利用效率的主要方式。在电力市场不断完善的过程中,新国内新能源区域内、跨区交易,以及新能源发电权交易、电力现货、中长期交易等市场不断完善,提高了新能源在终端消费市场的占有率,目前新能源市场交易的比例逐年增加。
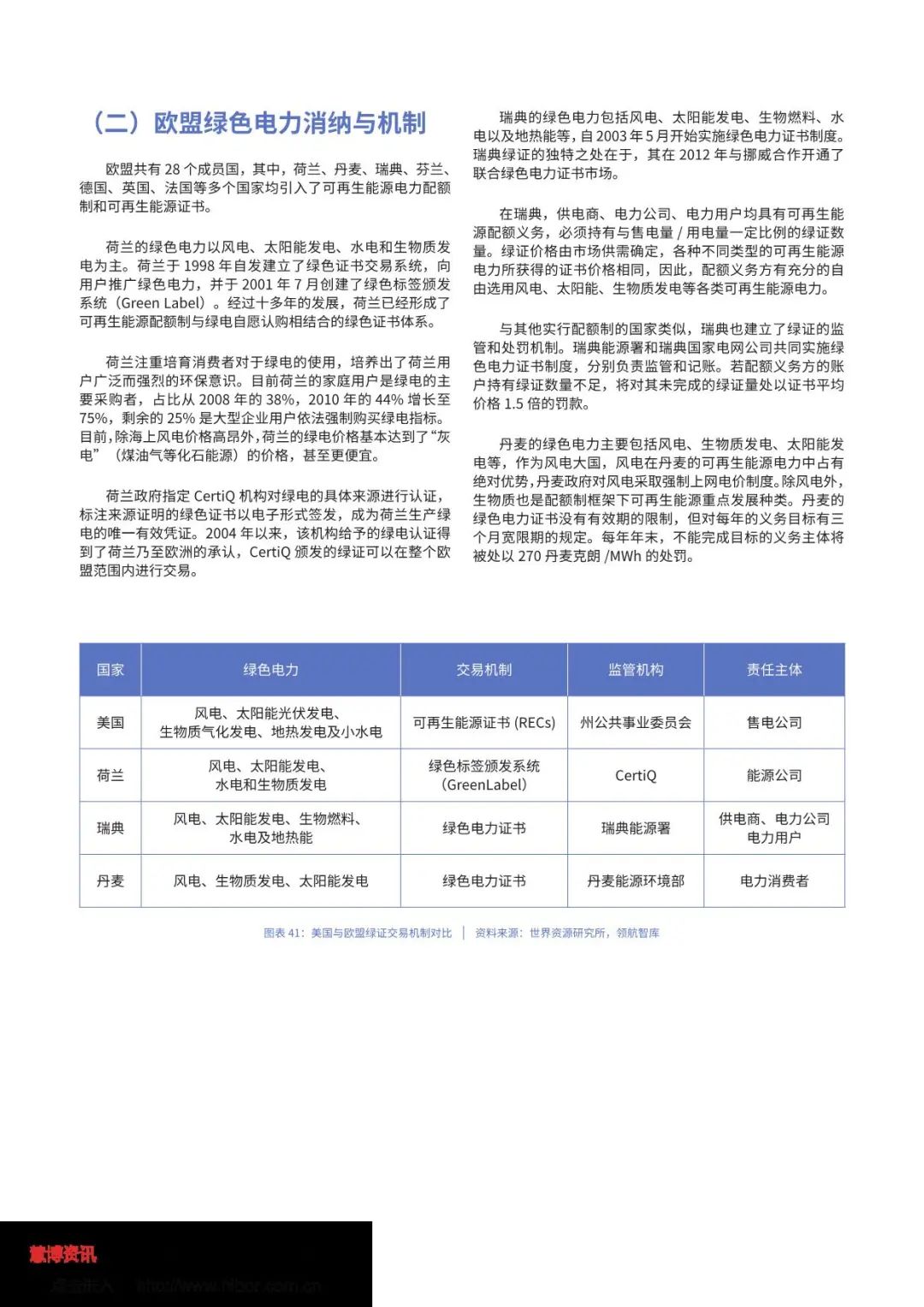
可再生能源配额是提高绿电消费的主要措施。借鉴美国、及英国、日本、澳大利亚、印度等 20 多个国家经验,配额制是促进新能源发展主要政策,同期辅之以绿色证书交易制度,发挥市场在绿电消费中的作用。
电力用户可以通过建立绿色电力消费联盟参与市场交易。在电力市场交易中,存在用户和发电交易信息不畅、渠道不畅通等问题,电力用户可以探索建立绿色电力消费联盟方式,有效参与市场竞争,提高绿色电力消费比例。
相关建议:从政策改进、市场交易、用户消费方式等三个方面提高绿色电力消费能力,这包括完善新能源补贴退出节奏、优先新能源并网消纳、提高用户绿色电力消费认知、改进电网调度方式、组建绿色电力消费联盟等措施。

中国绿色电力消费能力提升专题研究报告(全文)(图1)

中国绿色电力消费能力提升专题研究报告(全文)(图2)

中国绿色电力消费能力提升专题研究报告(全文)(图3)

中国绿色电力消费能力提升专题研究报告(全文)(图4)

中国绿色电力消费能力提升专题研究报告(全文)(图5)

中国绿色电力消费能力提升专题研究报告(全文)(图6)

中国绿色电力消费能力提升专题研究报告(全文)(图7)

中国绿色电力消费能力提升专题研究报告(全文)(图8)

中国绿色电力消费能力提升专题研究报告(全文)(图9)

中国绿色电力消费能力提升专题研究报告(全文)(图10)

中国绿色电力消费能力提升专题研究报告(全文)(图11)

中国绿色电力消费能力提升专题研究报告(全文)(图12)

中国绿色电力消费能力提升专题研究报告(全文)(图13)

中国绿色电力消费能力提升专题研究报告(全文)(图14)

中国绿色电力消费能力提升专题研究报告(全文)(图15)

中国绿色电力消费能力提升专题研究报告(全文)(图16)

中国绿色电力消费能力提升专题研究报告(全文)(图17)

中国绿色电力消费能力提升专题研究报告(全文)(图18)

中国绿色电力消费能力提升专题研究报告(全文)(图19)

中国绿色电力消费能力提升专题研究报告(全文)(图20)

中国绿色电力消费能力提升专题研究报告(全文)(图21)

中国绿色电力消费能力提升专题研究报告(全文)(图22)

中国绿色电力消费能力提升专题研究报告(全文)(图23)

中国绿色电力消费能力提升专题研究报告(全文)(图24)

中国绿色电力消费能力提升专题研究报告(全文)(图25)

中国绿色电力消费能力提升专题研究报告(全文)(图26)

中国绿色电力消费能力提升专题研究报告(全文)(图27)

中国绿色电力消费能力提升专题研究报告(全文)(图28)

中国绿色电力消费能力提升专题研究报告(全文)(图29)

中国绿色电力消费能力提升专题研究报告(全文)(图30)

中国绿色电力消费能力提升专题研究报告(全文)(图31)

中国绿色电力消费能力提升专题研究报告(全文)(图32)

中国绿色电力消费能力提升专题研究报告(全文)(图33)

中国绿色电力消费能力提升专题研究报告(全文)(图34)

中国绿色电力消费能力提升专题研究报告(全文)(图35)

中国绿色电力消费能力提升专题研究报告(全文)(图36)

中国绿色电力消费能力提升专题研究报告(全文)(图37)

中国绿色电力消费能力提升专题研究报告(全文)(图38)

中国绿色电力消费能力提升专题研究报告(全文)(图39)

中国绿色电力消费能力提升专题研究报告(全文)(图40)

分享至:

随便看看

电力市场交易推荐